O que é um processo?
Processo é um conjunto de atividades realizadas em sequência e que adicionam valor e transformam entradas como materiais, mão de obra, equipamentos, utilidades, tecnologia e métodos em saídas como bens, produtos e serviços.

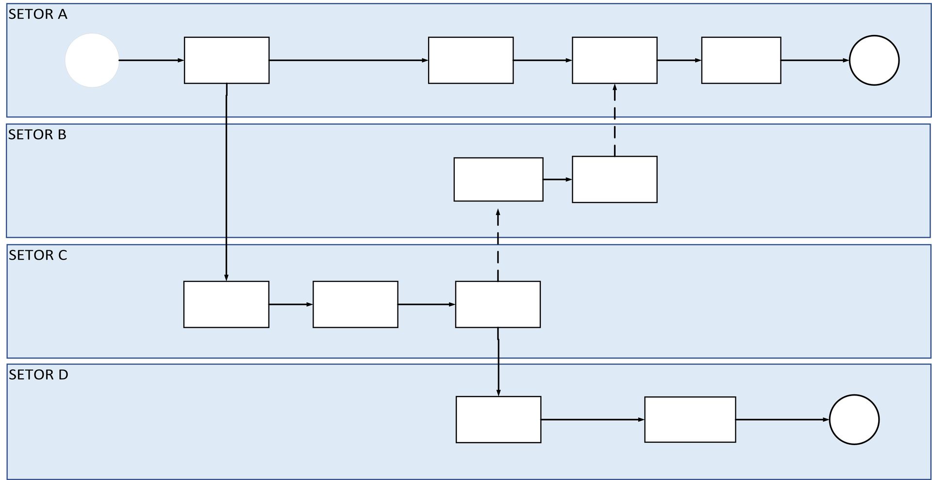
O entendimento sobre processos proporciona uma visão sistêmica pois permite a visualização dos subprocessos, atividades e tarefas que os compõem e as interfaces entre as diversas áreas ou departamentos da organização. Internamente às organizações, os processos se subdividem em diferentes tipos: processos de gestão, processos de negócios e processos de suporte.

Para o conhecimento e a compreensão dos processos, existem os Mapas de Processos que são diagramas que permitem a representação dos processos e de suas atividades ou eventos.

